三维建模软件零件特征较多时,更改颜色不生效如何处理
三维建模软件零件特征较多时,更改颜色不生效如何处理
为复杂零件赋予新的外观颜色,却发现部分或全部特征的颜色并未如预期改变时,这一看似简单的操作往往揭示了模型层级与显示逻辑的深层冲突。尤其当模型特征繁多、存在多实体或复杂曲面时,颜色指令可能被父级特征、全局外观或特定面设置所覆盖。
解决问题的关键在于理解并检查软件中外观的应用层级与优先级。本文将为您展示详细的步骤方法。
问题描述:
在设计过程中,如果零件特征步骤较多时,会出现颜色更改不生效的情况,那么该如何处理这种问题呢?

步骤指引:
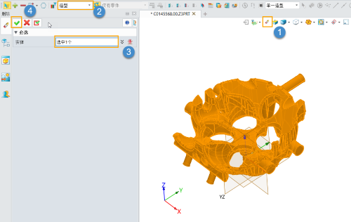
1.完成零件颜色更改后,点击【删除】命令,将属性过滤器更改为【造型】,选中更改了颜色的零件,点击【确定】,完成零件删除;

2.使用【CTRL+Z】命令,撤销删除操作,零件颜色即可更新为更改后的颜色。
以上就是本篇文章的全部内容,希望对你有所帮助!
推荐阅读:国产三维设计软件











