3D建模软件如何在保留两个实体交集部分的同时保留原实体对象
3D建模软件如何在保留两个实体交集部分的同时保留原实体对象
在进行装配体配合验证或模具设计时,您是否常需在保留原实体完整的前提下,单独分析其相交区域?传统复制后求交的方法步骤繁琐且易出错。而ZW3D的 “相交”布尔运算功能 提供了高效解决方案:它能一键创建独立的交集实体,同时确保原始零件无任何修改,真正实现分析提取两不误,大幅提升复杂结构的设计验证效率。接下来,让我们一起看看吧。
问题描述:
ZW3D如何实现保留两个实体交集部分实体同时,保留原实体对象?
步骤指引:
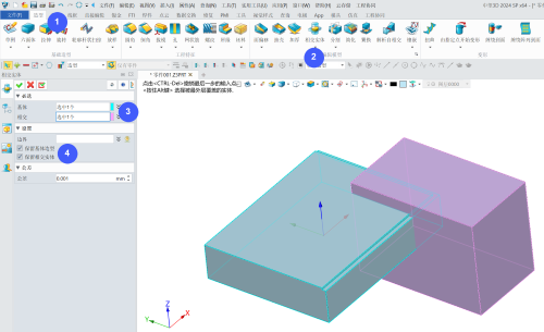
执行【造型】-【相交实体】命令。选择【基体】与【相交】实体,在【设置】选项中,勾选【保留基体造型】以及【保留相交实体】,确定后即可同时得到相交实体以及保留原实体对象。
以上就是本篇文章的全部内容,若想了解更多CAD小知识可点击下方链接!
推荐阅读:三维CAD如何用UV曲面功能选中草图中的一段曲线
推荐阅读:3D建模软件怎么将曲线缠绕到可展曲面进行曲面刻字











