
CAD热门问题
中望CAD热门问题栏目整理了CAD价格、3D建模软件快捷键、国产CAD教程、CAD常见问题、CAD打印等常见问题。这里汇总CAD使用过程中各种问题,如果想了解更多和CAD有关的知识,请进入中望CAD热门问题栏目。

3D建模软件如何通过双击模型特征来修改参数
2026-01-23
3D建模软件如何通过双击模型特征来修改参数在参数化设计的日常工作中,设计师与模型之间最频繁、最本质的互动是数值的反复调整与形状的即时更新。当您需要将一个孔的直径从8mm改为10mm,或将一个拉伸高度从50mm调整为40mm时,如果必须在右侧属性面板中费力寻找对应参数框,这种交互的割裂感会降低工作的效率。双击特征,直接修改,就非常方便。通过简单地双击该特征,软件便能智能聚焦其核心参数并直接进入编辑状态,这种流畅、自...

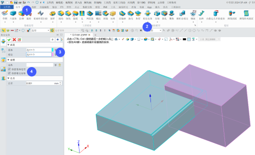
3D建模软件如何在保留两个实体交集部分的同时保留原实体对象
2026-01-23
3D建模软件如何在保留两个实体交集部分的同时保留原实体对象在进行装配体配合验证或模具设计时,您是否常需在保留原实体完整的前提下,单独分析其相交区域?传统复制后求交的方法步骤繁琐且易出错。而ZW3D的相交布尔运算功能提供了高效解决方案:它能一键创建独立的交集实体,同时确保原始零件无任何修改,真正实现分析提取两不误,大幅提升复杂结构的设计验证效率。接下来,让我们一起看看吧。问题描述:ZW3D如何实现保留两...

三维建模软件零件特征较多时,更改颜色不生效如何处理
2026-01-23
三维建模软件零件特征较多时,更改颜色不生效如何处理为复杂零件赋予新的外观颜色,却发现部分或全部特征的颜色并未如预期改变时,这一看似简单的操作往往揭示了模型层级与显示逻辑的深层冲突。尤其当模型特征繁多、存在多实体或复杂曲面时,颜色指令可能被父级特征、全局外观或特定面设置所覆盖。解决问题的关键在于理解并检查软件中外观的应用层级与优先级。本文将为您展示详细的步骤方法。问题描述:在设计过程中,如果零件特征...

3D建模软件自定义的基准面被动隐藏如何处理
2026-01-23
3D建模软件自定义的基准面被动隐藏如何处理自定义基准面被动隐藏,并非软件故障,而是由设计变更、视图过滤或依赖关系更新等操作触发的常见状态。其核心是软件为避免界面混乱而自动管理的显示机制。本文将分享一个简单且高效的解决办法,接下来,让我们一起看看吧。问题描述:零件环境中,新建了自定义的基准面后,没有手动隐藏(历史管理器中基准面图标没有灰显)时,却又看不到基准面,并且坐标基准面是显示的情况下,怎么办?步...

3D建模软件怎么处理导圆角提示操作失败局部结果
2026-01-23
3D建模软件怎么处理导圆角提示操作失败局部结果在3D建模中,为复杂边线添加圆角时,软件提示操作失败或仅生成残缺的局部结果,这通常并非指令错误,而是模型局部几何存在细微问题,如相邻曲面间隙、曲率突变等。因此,本文将分享这一结果出现的原因以及能有效将失败提示转化为可控的建模步骤,为您梳理清晰的解决路径。问题描述:在产品建模过程中经常需要导圆角,导圆角提示操作失败局部结果,怎么处理?原因分析:丛图片分析,...

3D建模软件历史树卡住导致无法重定义特征该如何处理
2026-01-23
3D建模软件历史树卡住导致无法重定义特征该如何处理当您在3D建模软件中修改一个早期特征,后续大量关联特征却意外失败,导致历史树卡住无法重定义时,复杂的参数化设计似乎瞬间变得脆弱。然而,新版3D建模软件提供了从局部重定义、参考重置到拓扑结构检查在内的系统性解决路径。接下来,让我们一起看看吧。问题描述:在使用ZW3D进行绘图时,偶尔会出现历史树卡住,无重定义特征问题,此时无论做任何操作都没办法解决,那么遇...

3D工程图的技术要求,如何实现其标题与内容不同的字高大小
2026-01-22
在3D工程图标注中,技术要求的层级呈现直接影响阅读体验。若标题与内容字号混为一体,既削弱了重点,又不符合制图规范。如何高效实现差异化排版?无需借助外部工具,活用用户表功能,即可分单元格定制格式,并一键生成模板,永久复用。接下来,让我们一起看看吧。问题描述:在3D工程图里,一般使用【文字】命令添加技术要求,同一段文字里,无法对技术要求的标题与内容,分别定义字高。如下图所示,步骤指引:若要实现技术要求的...

3D建模软件如何实现Solidworks的薄壁特征功能
2026-01-22
3D建模软件如何实现Solidworks的薄壁特征功能薄壁特征是Solidworks中高效创建壳体与箱体结构的重要工具。对于熟悉此功能的用户而言,在使用其他主流3D建模软件时,能否实现同样便捷的抽壳与加厚工作流,是评估设计效率与迁移成本的关键。基于曲面的精确偏移与缝合技术已成为现代CAD软件的核心能力。而今天我们要分享的则是如何在3D建模软件中实现这一功能。问题描述:在solidworks中,如果需要做薄壁特征,可以直接使用拉伸...

三维CAD如何用UV曲面功能选中草图中的一段曲线
2026-01-21
三维CAD如何用UV曲面功能选中草图中的一段曲线在利用三维CAD创建复杂的U/V曲面时,精准选取草图中的特定曲线段作为边界或约束,是生成理想曲面的关键第一步。若无法快速、准确地分离目标线段,往往需要反复重绘草图或进行繁琐的后期修剪,极大影响建模效率与设计的准确性。针对这一常见痛点,三维CAD提供了智能的草图分段选择方案。掌握这一核心操作技巧,您将能轻松从复杂的草图中提取所需曲线段,为后续高质量的曲面...

3D建模软件怎么将曲线缠绕到可展曲面进行曲面刻字
2026-01-21
3D建模软件怎么将曲线缠绕到可展曲面进行曲面刻字在产品曲面设计或包装创作中,我们常需将Logo、文字等图案精准附着于圆柱、圆锥等可展曲面。若直接在三维空间中进行变形处理,极易导致字体拉伸、比例失真,使成品与设计意图大相径庭。曲线缠绕技术正是解决这一难题的关键。其核心原理是借助曲面的UV展开,将平面上的二维曲线准确映射到三维模型表面,使图案在曲面上的形态、间距与原始设计严格一致。接下来,让我们一起看看吧...

3D建模软件输入STEP文件如何合并圆柱面
2026-01-21
在处理第三方STEP格式文件时,工程师们常面临一个棘手的细节问题:导入的模型其圆柱面在接缝处被自动拆分为两个独立的面。这种分割不仅破坏了面的完整性,更会直接导致后续的抽壳、拔模、倒圆角等关键建模操作失败,严重影响设计效率与模型质量。针对这一普遍痛点,通过调整导入设置即可一劳永逸地解决。接下来让我们一起看看具体如何操作。问题描述:在当前的3D的软件版本中,软件输入step格式文件,会使得圆柱面在接缝处被拆...

3D建模软件如何检查模型中存在的破面
2026-01-20
3D建模软件如何检查模型中存在的破面在3D建模工作中,一个微小的破面或间隙,就可能导致3D打印失败、渲染出错或模型无法进行高级编辑。这些不易察觉的模型瑕疵,常常在流程后期才暴露,耗费大量返工时间。本文将为您详解在3D建模软件中,如何系统、高效地检测并修复这些破面。掌握专业的检查与修复流程,能让您的模型从内部结构上就坚实可靠。接下来,让我们一起看看吧。问题描述:输入第三方三维数据时,如何检测模型中哪里有...










