三维建模软件查询质量属性数值为零怎么办
三维建模软件查询质量属性数值为零怎么办
在产品报价、成本核算与结构分析流程中,通过三维建模软件查询模型质量属性是标准操作。然而,有时执行【质量属性】命令后,系统反馈的数值却显示为零,直接导致重量估算中断、材料成本无法计算。这是因为模型几何本身存在未闭合的开放边或微小破面,导致系统无法识别完整的封闭体积。当质量属性计算失去实体边界依据时,系统便默认输出零值。要解决这一问题,可以通过【显示开发边】精准定位模型缺陷,并运用【填充缝隙】工具快速修补破面,恢复几何完整性。
问题描述:
在报价和计算成本经常需要查询模型的重量,使用三维建模软件查询质量属性数值为零应该如何处理?

步骤指引:
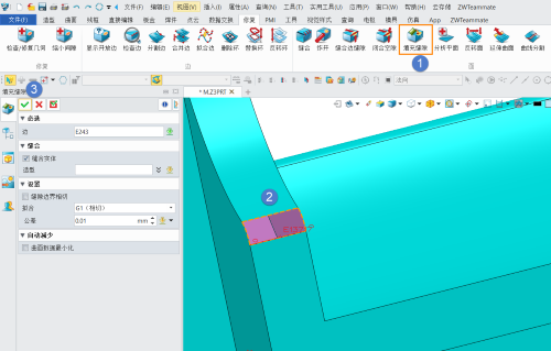
1.使用【修复】--【显示开发边】检查模型是否有破面。

2.修补破面使用【填充缝隙】,选择刚检查出的开放边,确定。

3.再检查一下有没有其它破面

4.最后查询【质量属性】结果正常。
以上就是本篇文章的全部内容,若想了解更多三维建模软件的使用技巧可在评论下方留言!
推荐阅读:3D建模软件











