3D建模软件怎么处理导圆角提示操作失败局部结果
3D建模软件怎么处理导圆角提示操作失败局部结果
在3D建模中,为复杂边线添加圆角时,软件提示“操作失败”或仅生成残缺的“局部结果”,这通常并非指令错误,而是模型局部几何存在细微问题,如相邻曲面间隙、曲率突变等。
因此,本文将分享这一结果出现的原因以及能有效将“失败提示”转化为可控的建模步骤,为您梳理清晰的解决路径。
问题描述:
在产品建模过程中经常需要导圆角,导圆角提示操作失败局部结果,怎么处理?

原因分析:
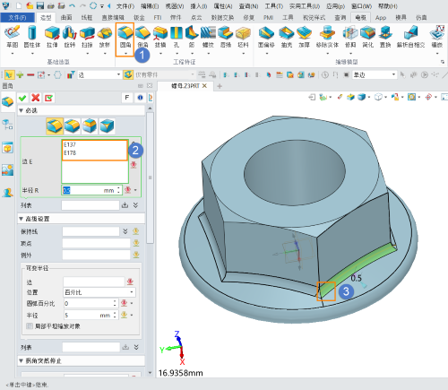
丛图片分析,导圆角失败的原因是前面的2个边相交导致。
解决方案:
1.点击【圆角】命令,在【边】选择5条边完成部分导角。

2.再使用【圆角】命令,在【边】选择剩余边,注意在标识处有段小线不能漏选。

3.完成导圆角。
以上就是本篇文章的全部内容,希望对你有所帮助!
推荐阅读:建模软件
推荐阅读:3D建模软件怎么打包未放置组件











